SPS-Protector
:quality(98)/www.dehn-international.com/store/f/59222662/HDVORSCHAU/912253a4_16-9.jpg)
:quality(98)/www.dehn-international.com/store/f/59222662/HDVORSCHAU/912253a4_16-9.jpg)
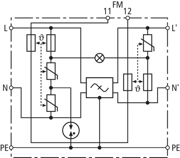
- Kombineret overspændingsafleder og filter
- Overspændingsafleder med overvågnings- og frakoblingsanordning
- Støjfilter til beskyttelse af tilsluttet, sensitiv industrielektronik imod balanceret og ubalanceret højfrekvent støj
- Opbygning i skærmet kabinet
- Funktions-/fejlindikation ved grøn/rød markering med potentialfri fjernmeldekontakt (brydekontakt)
Details
:quality(98)/www.dehn-international.com/store/f/59222663/HDVORSCHAU/912253a3_Kat.jpg)
:quality(98)/www.dehn-international.com/store/f/59222663/HDVORSCHAU/912253a3_Kat.jpg)
Part No. 912253 SPS PRO
GTIN 4013364068360, Customs tariff No. (EU): 85363010, Gross weight: 603.70 g, PU: 1.00 Pakkestørrelse
Technical data
Afleder efter EN 61643-11 / IEC 61643-11 | Type 3 / klasse III |
Afledermærkespænding AC (UC ) | 255 V (50 / 60 Hz) |
Mærkelaststrøm AC (IL ) | 3 A |
Mærkeafledestødstrøm (8/20 µs) (In ) | 3 kA |
Samlet afledestødstrøm (8/20 µs) [L+N-PE] (Itotal ) | 5 kA |
Restspænding [L-N] / [L/N-PE] (UP ) | ≤ 800 / ≤ 1000 V |
FM-kontaktens funktion | Brydekontakt |