SPS-Protector

  • Kombination aus Überspannungsschutz und Filter
  • Überspannungsschutz mit Überwachungseinrichtung und Abtrennvorrichtung
  • Entstörfilter zum Schutz empfindlicher Industrieelektronik vor symmetrischen und asymmetrischen hochfrequenten Störungen
  • Aufbau im Schirmgehäuse
  • Optische Funktionsanzeige (grün) und potentialfreier Fernmeldekontakt (Öffner) zur Defektanzeige

Details

lorem ipsum

SPS-Protector

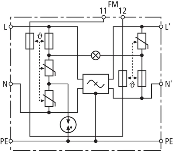
Überspannungs-Ableiter mit Entstörfilter für einphasige 230 V- TT- und TN-Systeme; mit potentialfreiem Fernmeldekontakt.

1 Product

Part No. 912253 SPS PRO

GTIN 4013364068360, Customs tariff No. (EU): 85363010, Gross weight: 603.70 g, PU: 1.00 Stk.


Images

Additional information

Überspannungs-Ableiter mit Entstörfilter SPS PRO
2-poliger Überspannungs-Ableiter zum Schutz der
Netzversorung elektronischer Geräte vor transienten
Überspannungen sowie hoch frequenten Störspannungen
Breite 7TE
Ableiter Typ 3 nach EN 61643-11
Funktionsanzeige grün,
Defektanzeige: Fernmeldekontakt
Aufbau im Schirmgehäuse
Netzfilter nach DIN VDE 0565 Teil 3
Höchste Dauerspannung: 255 V ac
Gesamtableitstoßstrom: 5 kA
Schutzpegel (L-N): <= 0,8 kV
Nennlaststrom: 3 A ac
Dämpfung bei f = 1 MHZ sym./asym. >= 73 dB / >= 45 dB
Energetische Koordination nach DIN EN 62305-4
Ableiter der Red/Line-Familie

Fabrikat: DEHN
Typ: SPS PRO
Art.-Nr.: 912253
oder gleichwertig.

Certificates

 

Technical data

SPD nach EN 61643-11 / ... IEC 61643-11 Typ 3 / Class III
Höchste Dauerspannung AC (UC ) 255 V (50 / 60 Hz)
Nennlaststrom AC (IL ) 3 A
Nennableitstoßstrom (8/20 µs) (In ) 3 kA
Gesamtableitstoßstrom (8/20 µs) [L+N-PE] (Itotal ) 5 kA
Schutzpegel [L-N] / [L/N-PE] (UP ) ≤ 800 / ≤ 1000 V
Funktion des FM-Kontaktes Öffner

Product 912253 was added to Notepad.

Product 912253 was added to the cart.


back to top