SPS protector
:quality(98)/www.dehn-international.com/store/f/59222643/HDVORSCHAU/912253a4_16-9.jpg)
:quality(98)/www.dehn-international.com/store/f/59222643/HDVORSCHAU/912253a4_16-9.jpg)
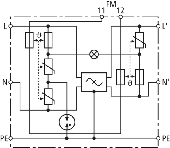
- Combination of surge protection and filter
- Surge protection with monitoring device and disconnector
- Interference suppressor filter for protecting sensitive industrial electronics equipment against balanced and unbalanced high-frequency interference
- Integrated in a shielded enclosure
- Visual operating state indication (green) and floating remote signalling contact (break contact) for fault indication
Details
:quality(98)/www.dehn-international.com/store/f/59222644/HDVORSCHAU/912253a3_Kat.jpg)
:quality(98)/www.dehn-international.com/store/f/59222644/HDVORSCHAU/912253a3_Kat.jpg)
Part No. 912253 SPS PRO
GTIN 4013364068360, Customs tariff No. (EU): 85363010, Gross weight: 603.70 g, PU: 1.00 pc(s)
Technical data
SPD according to EN 61643-11 / IEC 61643-11 | type 3 / class III |
Max. continuous operating voltage (a.c.) (UC ) | 255 V (50 / 60 Hz) |
Nominal load current (a.c.) (IL ) | 3 A |
Nominal discharge current (8/20 µs) (In ) | 3 kA |
Total discharge current (8/20 µs) [L+N-PE] (Itotal ) | 5 kA |
Voltage protection level [L-N] / [L/N-PE] (UP ) | ≤ 800 / ≤ 1000 V |
Type of remote signalling contact | break contact |